奇致激光被美股上市公司收购?84%股份价值7.91亿元!
6月28日,奇致激光(832861)股东彭国红在股转系统通过大宗交易方式减持2039.8万股,权益变动后不持有公司股份。

北京新氧万维科技咨询有限公司已将以7.91亿元的总价收购奇致激光84.49%的股份。交易预计在2021年第三季度进行。交易完成后,公司实控人由彭国红变更为金星。

新氧万维及实控人简介
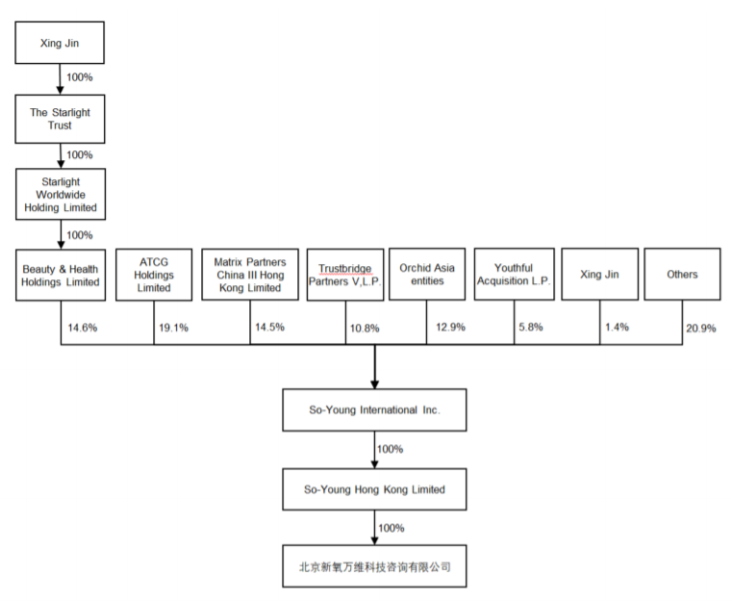
新氧万维成立于2014年,是美股上市公司开曼新氧全资子公司香港新氧的全资子公司,最终实控人为金星。2020年,新氧万维及其子公司实现营业收入12.98亿元,同比增长12.5%。金星及新氧万维股权结构如下:

图片来源:奇致激光收购报告书
金星在2001年至2004年间担任tom.com的产品开发经理;2004 年至2007年,任千橡世纪科技发展(北京)有限公司的高级产品运营总监;2007年至2009年,个人创业;2009年至2011年,任腾讯集团旗下线上支付服务提供商财付通的 产品运营总监;2011年至2013年,任IM2.0互动营销的运营副总裁兼社会化事业部总经 理;2014年至今,任北京新氧科技有限公司董事长兼CEO。
在医美界,奇致激光算是率先入门,并开创光子嫩肤先河。光子嫩肤是20世纪末到21世纪初发展起来的一种带有美容性治疗的一种技术。发现这个有趣现象的是美国的皮肤科激光医生,并给这种治疗起了一个非常有意思的名字:Photo Rejuvenation,就是“光使皮肤返老还童”的意思。1999年,武汉楚天激光集团奇致激光公司率先在国内引入“光返老还童术”,奇致激光的总经理彭国红根据“光返老还童术”这个概念提炼出了“光子嫩肤”这一火爆至今的医学美容新名词,并于2001年在中国率先推出的全国第一台皇后光子嫩肤仪,一举在概念、质量、外观设计及性价格比等方面全面超越了进口同类产品,可与世界同类产品比肩。不仅如此,皇后光子嫩肤仪更凭借代理商的模式扬帆出海、热销海外。


光子嫩肤仪
2018 年之前,奇致激光业绩保持较快增长,但到了 2019 年受中美贸易冲突影响营收开始下降。2020 年上半年,地处武汉的奇致激光经历了漫长的封城、停产,美容和泌尿外科等产品销售受挫,最终上半年仅实现营收5032万元,同比下降 41.8%。随着国内疫情得到控制,全国经济复苏势头明显,加之奇致激光下半年为销售旺季,2020年下半年营收1.3亿元,全年营收1.8亿元,同比下降14.5%。

收购目的:形成产业协同效应 提高盈利及可持续发展能力
奇致激光表示,公司主要从事激光和其他光电类医疗及美容设备的研发、生产、销售和代理业务,相关产业与新氧万维以医美服务为主的产业相关性高,双方具有高度重合的目标客户群体,本次交易有利于形成产业协同效应。
本次交易完成后,新氧万维将取得奇致激光的控制权,可协助奇致激光进一步拓展客户群体,扩大销售规模,提升在医疗及美容设备行业研发和自主经营的灵活性,促进奇致激光的长远发展。同时,奇致激光具有良好的盈利水平,可丰富新氧万维业务类型和产品线,有助于提高新氧万维盈利能力、抗风险能力和可持续发展能力。
根据交易协议,收购完成后新氧万维将通过公司股东大会按照章程规定的程序和条件,重新改组公司董事会和监事会。除此之外,新氧万维未来12个月内暂无其他对奇致激光主营业务、组织结构等方面进行调整的计划。
来源:项乾君、OFweek激光
-
- 2023-02-09
- 2023-07-20
- 2022-12-05
- 2022-10-11
- 2023-02-10
- 2022-10-22
- 2023-02-10
- 2021-09-18


