波长光电8月14日正式申购 定价29.38元/股
波长光电8月14日正式申购,本次发行价格为29.38元/股。据悉,本次拟公开发行2893万股,占发行后总股本比例为25%。本次发行全部为新股发行,不涉及股东公开发售股份的情形,发行后总股本约为1.16亿股。
据“激光之家”了解,波长光电此次IPO拟募资3.2亿元,本次募集资金主要用于投资“激光光学产品生产项目”、“红外热成像光学产品生产项目”和“波长光学研究院建设项目”等项目。

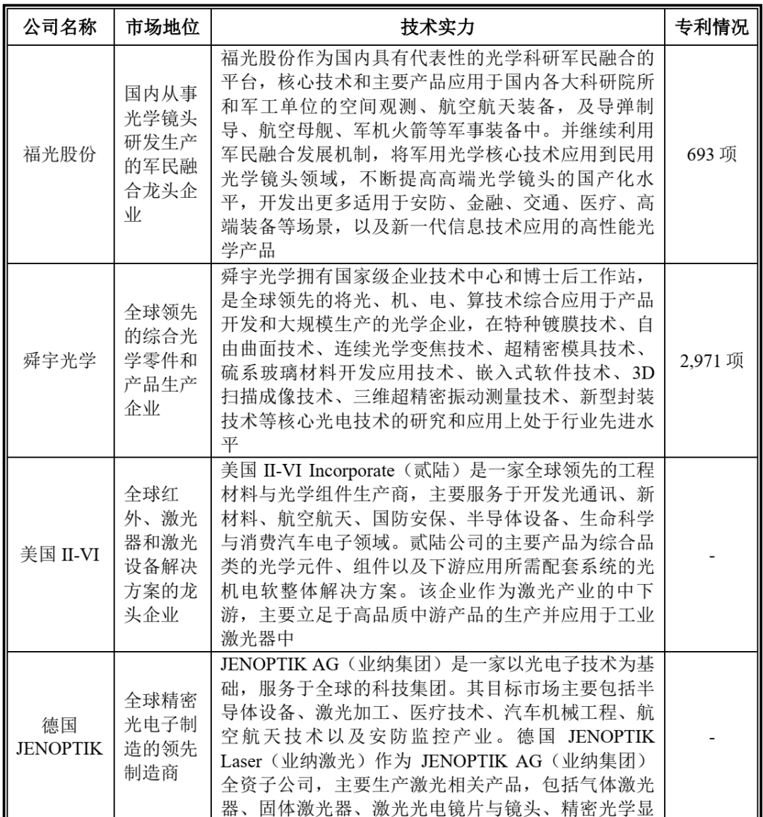
波长光电表示,公司的业务性质属于工业激光加工以及红外热成像细分领域的中游,同行业的主要企业包括福光股份、舜宇光学、美国II-VI、德国JENOPTIK等国内外优质企业。企业的产品广度与精度能很大程度地反映技术水平与市场地位。公司在仔细研究客户的需求进行定制化生产高精度光学产品的同时,不断根据下游的新应用研发适用的新产品,从而不断丰富产品的技术储备。公司在市场竞争中,采取“综合式性价比”的竞争策略,在产品性能、质量、交期、服务和价格上展现企业的综合实力。目前公司在国内光学市场的激烈竞争中,通过保持快速的研发能力、持续丰富产品线并优化生产成本,保持了质量、种类、成本、服务等多个维度上的竞争优势,虽然企业经营规模与龙头企业仍有差距,但是从公司已经深耕的光学加工技术与能力的角度,公司已经具备了与国内外主要企业竞争的实力。
波长光电与同行业公司在市场地位与技术实力方面的比较情况


2020年至2022年,公司分别实现营业收入2.67亿元、3.09亿元及3.42亿元,分别实现净利润4548.27万元、5444.60万元及6080.27万元。其中,2021年实现营业收入3.09亿元,比上年同期增长16.10%,实现净利润5444.60万元,较上年同期增长19.71%。2022年,公司实现营业收入3.42亿元,比上年同期增长10.50%;实现营业利润7096.87万元,较上年同期增长18.49%;实现净利润6080.27万元,较上年同期增长11.68%。
波长光电主营业务收入按产品类别分类构成情况

研发上,波长光电表示,多年来公司以光学设计为核心,积极与国内外优质机构与政府开展科研项目,在技术研发持续投入,与快速发展的下游市场紧密衔接。公司在光学产品的原材料生产、加工工艺、产品设计与规格、配套软件以及检测方法等不同光学领域获得了业界的认可;截至2023年3月31日,公司已获95项专利授权,其中有26项发明专利。公司自主研发的核心技术在自产产品上得到了广泛的应用,报告期内,公司依靠核心技术开展生产经营所产生的营业收入占比在80%以上,体现了公司良好的科研成果转化能力。
波长光电2020—2022年研发上分别投入1448.13万元、1684.99万元、2001.32万元,占营业收入的比例为5.43%、5.45%、5.85%。
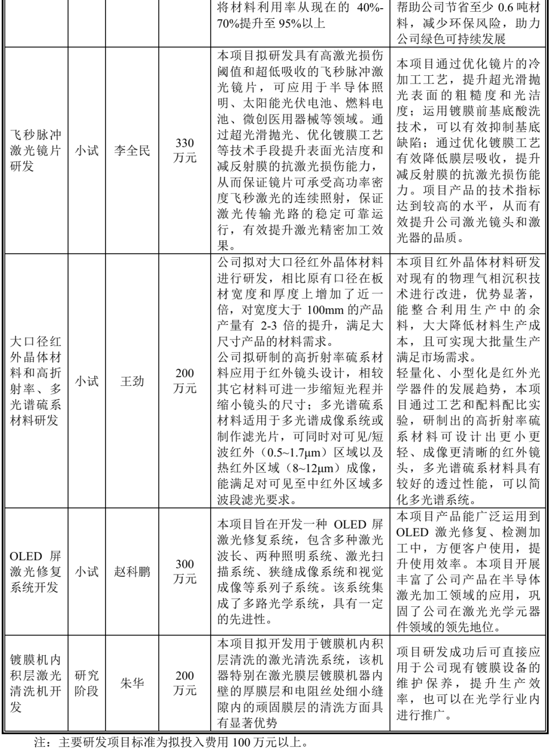
波长光电目前在研项目


对于未来的发展,公司将继续秉承“客户至上、品质为先、持续创新、高效执行”的价值观和发展理念,追求企业、社会、自然、员工、客户与股东的和谐共赢。公司将紧抓国家战略新兴产业及先进制造业发展的历史机遇,密切关注高端精密光学元器件的市场变化,加强科技创新和科研投入,不断提升企业核心竞争力,为激光智能制造、红外成像、新能源汽车、半导体、生命科学、AR/VR、智慧家居、增材制造、航空航天等科技应用领域的客户提供高精度、高稳定性的核心光学器件和解决方案,力争成为国际一流的高端精密光学元器件制造企业,成为光电行业的主导力量,为中国智造助力。
以上文章内容来自激光之家。如涉及作品内容、版权和其它问题,请在7日内与本平台联系(邮箱:2900646553@qq.com),我们将在第一时间给予处理!
-
- 2023-02-09
- 2023-07-20
- 2022-12-05
- 2022-10-11
- 2023-02-10
- 2022-10-22
- 2023-02-10
- 2021-09-18


